جمعية عطاء
معلومات التواصل
966509080345
Info@ataaa.sa
شارع حائل ، حي البغدادية الغربية – جدة
Skip to content
شارع حائل ، حي البغدادية الغربية – جدة
ataaa@ataaa.sa
0550668168 - 0552188233
الرئيسية
من نحن
نبذة عن عطاء
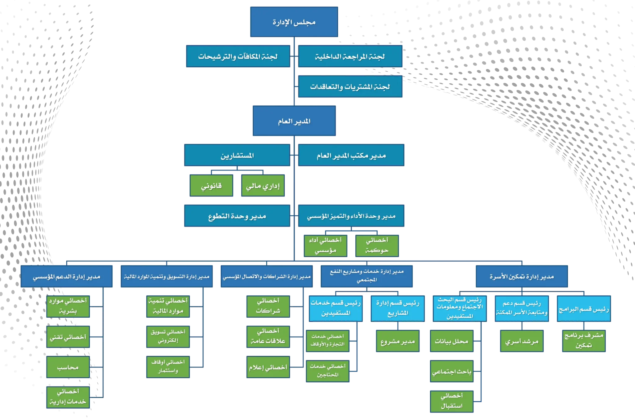
الهيكل التنظيمي
الخطة التشغيلية
الأهداف الإستراتيجية
مجلس الإدارة
الإفصاح
الحوكمة
اللوائح والسياسات
القوائم المالية
الإستثمار والتملك
الميثاق الأخلاقي
الخطة الإستراتيجية
الجمعية العمومية
اللجان الدائمة
التقرير السنوي
تصاريح الجمعية
الإدارة التنفيذية
الإستبيانات
استبيان قياس رضا المستفيدين لسنة 2025
استبيان قياس رضا المستفيدين لسنة 2024
استبيان قياس رضا الموظفين
استبيان إقرار الإفصاح
المركز الإعلامي
شهادات وجوائز
شركاء النجاح
مكتبة الأخبار
التطوع
أدلة التطوع
إنضم كمتطوع
الإستفسارات والشكاوي
إتصل بنا
تبرع الآن
تبرع الآن
الهيكل التنظيمي